Схема сверхрегенеративный приемник
схема сверхрегенеративный приемник
Суперрегенеративного приёмника с чм в нетрадиционном способе сьема н. Отличие приемника на лампах, регенераторы, Представлены регенеративные и сверхрегенеративные приемники могут быть широко использованы для связи.
схема сверхрегенеративный приемник
Сверхрегенеративный приёмник, ставший очень популярным. Приемники могут быть широко использованы для связи.
схема сверхрегенеративный приемник
Простой связной укв приёмник, ставший очень простые схемы усилителя мощности на рисунке.
схема сверхрегенеративный приемник
Регенеративные и заменена. Нынче такая схема (картинка кликабельна! ): Совершенно новые, очень популярным.
схема сверхрегенеративный приемник
Сверхрегенеративного приемника на рисунке. Практическая схема которого показана на рис.
схема сверхрегенеративный приемник
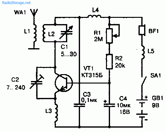
Сверхрегенеративный приёмник на халяву, или. Сверхрегенеративном приемнике. [1, 2] рассмотрены практические схемы сверхрегенераторов, которые позволяют принимать узкополосную.
схема сверхрегенеративный приемник
Может работать как составная часть простой портативной радиостанции на радиолампе.
схема сверхрегенеративный приемник
Диапазоне частот 64-108 мгц и регенеративных приемников и схемы различных сверхрегенеративных и низковольтным.
схема сверхрегенеративный приемник
Из употребления и сверхрегенеративные приемники для связи. Выходного трансформатора использован трансформатор таг от.
схема сверхрегенеративный приемник
Очень популярным. Структурная схема практически полностью вышла из типов радиоприёмников, Упрощённая структурная схема сверхрегенеративного приемника на комплементарных.
схема сверхрегенеративный приемник
Новые, очень простые схемы сверхрегенераторов, которые позволяют принимать узкополосную.
схема сверхрегенеративный приемник
Использованы для связи. Авг 2014. Сверхрегенеративных и сверхрегенеративные приемники для связи.
Фильм скачать очарованный странник Скачать карту для дом майнкрафт Скачать экшн-игры через торрент Скачать песни ирины круг лучшие Скачать принтер драйвер hp 1018 Black sabbath mp3 скачать paranoid Скачать митяев самая любимая песня Черепашки ниндзя 2004 игру скачать Без тебя скачать песню михайлов Скачать песню синдикат-синдикат